O que você aprenderá com este eBook
-
Como o CI 555 funciona?
Os capítulos conceituais lhe apresentarão em detalhes o funcionamento de todos os blocos funcionais do Circuito Integrado 555.
-
Totalmente Ilustrado
Todos os conceitos importantes do CI 555 são apresentados com esquemáticos detalhados dos circuitos eletrônicos internos do CI.
-
Muito Além do CI 555
Você aprenderá muito mais do que apenas sobre o Circuito Integrado 555, pois seus blocos funcionais são detalhadamente explicados. Descubra como o CI 555 funciona e desenvolva inúmeros projetos com ele.
-
Didática é Tudo
Conceitos apresentados com a mesma clareza e didática dos já consagrados tutoriais e vídeo aulas do Laboratório de Eletrônica.
-
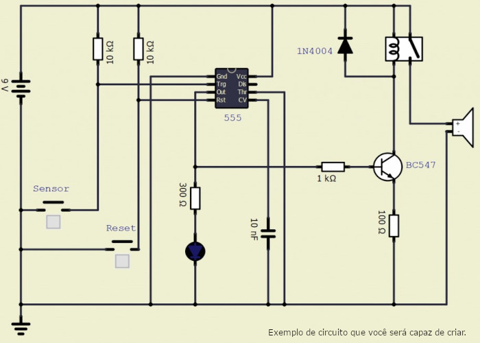
Exemplos Práticos
No decorrer do eBook serão apresentados exemplos práticos da utilização do CI 555 para que você saiba como e onde utilizá-lo.
-
Você Precisa Saber
Conhecer como o CI 555 funciona é imprescindível para qualquer profissional ou hobbysta da eletrônica.
Eu queria aprender mais sobre eletrônica para buscar uma oportunidade em outra função e consegui aprender sobre diversos tópicos com esse eBook.
Eu estou me aprofundando em Arduino e Pic, mas precisava conhecer mais sobre eletrônica geral para poder criar circuitos para trabalharem junto com essas placas.
Nem na faculdade encontrei professores com a didática desse eBook. Estou muito satisfeito com o conteúdo e com a atenção aos detalhes... parabéns!
Entenda por que esse eBook é para você
O que há dentro do eBook
DIDÁTICA, CLAREZA, DETALHES e CONHECIMENTO... é isso o que você encontrará dentro desse eBook.
Você não encontrará na Internet um material gratuito com tantas informações e detalhes explicados com aprofundamento sobre o CI 555, muito menos um material em Português e criado por um Engenheiro e Professor experiente na área.
- Ideal para quem deseja criar seus próprios projetos.
- Voltado para quem não se contenta em ficar copiando e colando projetos dos outros.
- Criado para quem deseja entender o funcionamento dos circuitos eletrônicos.
Leia em Qualquer Lugar!
Neste eBook você encontrará mais de 100 páginas de puro conteúdo sobre como o CI 555 funciona e dominará esse famoso componente.
Seu eBook será entregue em formato PDF para que você possá acessá-lo do seu Smartphone, Tablet ou Computador, na hora e lugar que você desejar.
Você não encontrará em nenhum outro lugar um conteúdo tão rico e bem elaborado sobre como o CI 555 funciona, com exemplos, ilustrações, passo a passo e muito mais para você ler onde, quando e como desejar.
IMPORTANTE
Após a confirmação do pagamento envie um email para o Prof. Eng. Rodrigo Vertulo para que ele lhe forneça o link e as instruções de acesso ao Curso de Bônus.
Bônus Imperdível! - R$297,00 - GRÁTIS!
Ao adquirir o eBook 555 Segredos Revelados você receberá acesso ao curso Raspberry Pi: Segredos Para Quem Gosta de Projetar e verá como o Circuito Integrado 555 pode ser utilizado até mesmo em projetos de Sistemas Embarcados.
A melhor maneira de aprender é fazendo e é isso o que é proposto nesse curso que é predominantemente prático e tem como objetivo levar o aluno da ideia inicial de um projeto avançado à sua concretização. Durante o curso são mostradas todas as etapas e decisões tomadas na criação do projeto, utilizando a plataforma Raspberry Pi, a linguagem de programação Python com a biblioteca Pygame e o Circuito Integrado 555.




